Course Project | Web and Mobile Design Techniques
The Unicorn Emporium

For this project, I had to create a fictional online business. Next, I had to create a persona, and a scenario where that persona would find an item to buy and complete a purchase. Based on the scenario, I then had to create a task flow diagram. Next, I had to create a high-fidelity prototype of both the desktop and mobile versions of the website. I created the prototypes using Adobe XD. Finally, I had to submit a design rationale for each screen of the prototypes that I designed.

Skills & Technologies

  • UX
  • Persona
  • Scenario
  • Task Flow
  • Adobe XD
  • Visual Design
  • Responsive Design

Persona & Scenario

I created a user persona named Wendy and then wrote a corresponding scenario. In the scenario, Wendy needs to buy a unicorn toy for her niece, Olivia, and have it shipped in time for Olivia's 6th birthday.

Unicorn Emporium persona named Wendy. Scenario: buying a toy at the Unicorm Emporium website.

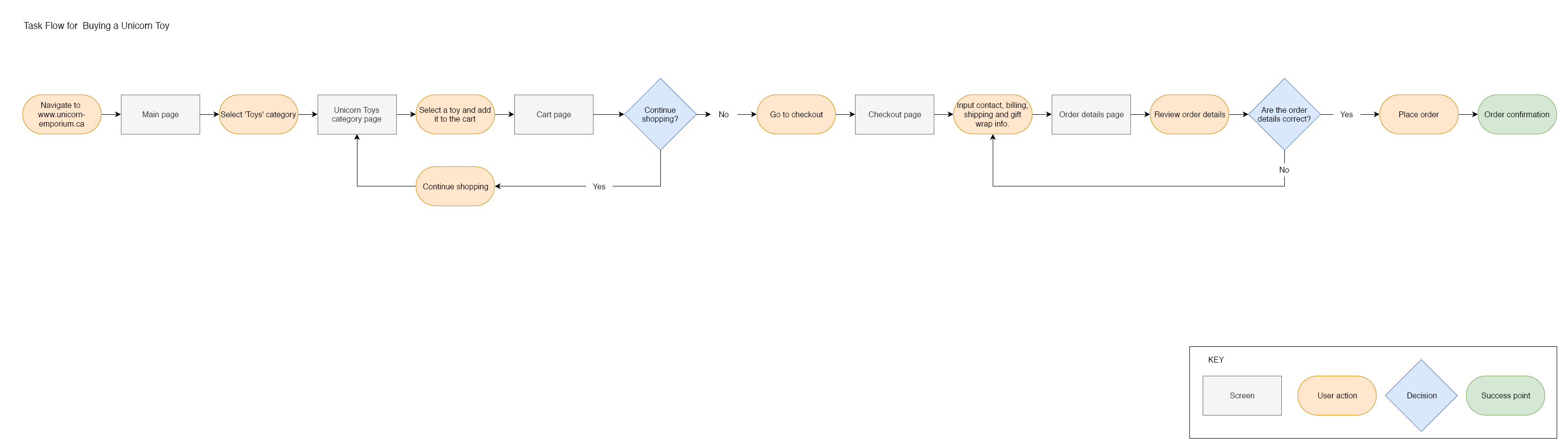
Task Flow

Based on the scenario, I created a user task flow for buying a toy on the Unicorn Emporium website.

Unicorn Emporium task flow for making a purchase.

High-fidelity Prototype - Desktop Version

Using Adobe XD, I designed a high-fidelity prototype. In addition to designing the layout of the pages, I added interactions so that clicking through the website prototype would simulate completing the scenario that I had developed earlier on.

See it live on xd.adobe.com

Screenshot of the dsign in adobe XD.

High-fidelity Prototype - Mobile Version

The final course assignment was to create a high-fidelity prototype for mobile devices. I once again used Adobe XD to develop the layout and interaction flow.

See it live on xd.adobe.com

Screenshot of the dsign in adobe XD.